“就在武汉 创赢未来”
东西湖秋季校园招聘系列活动来了
快来看看
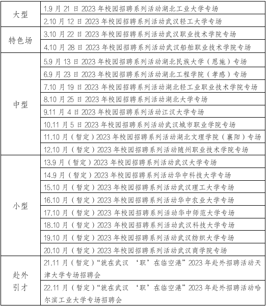
9月10日,记者从东西湖区人力资源和社会保障局获悉,2023年秋季“学子聚汉”工程校园招聘系列活动,将于9月中旬开启,一直持续到11月底。


武汉轻工大学招聘会(资料图)
东西湖区将举办22场线下招聘活动,预计提供岗位超2万余个次。
活动具体详情详见招聘会安排

01

东西湖区2023年“学子聚汉”工程校园招聘系列活动专场招聘会报名表
02

参会单位回执
03

招聘岗位信息表
2023年秋季“学子聚汉”工程校园招聘系列活动
将为求职者和用人单位搭建一个理想的平台
提供丰富的就业资源和机会
网谷智聘的二维码

(报道支持 -区人力资源和社会保障局 文 - 蔡倩 通讯员 - 欧阳)
